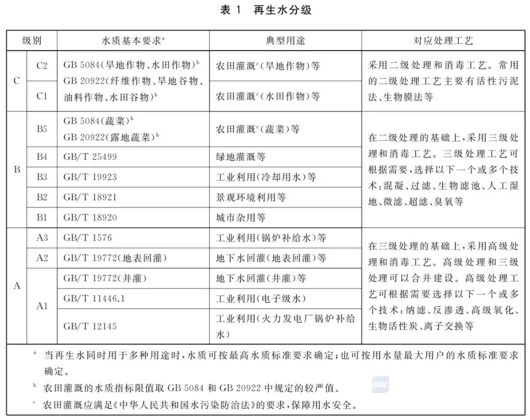
2021年12月,国家市场监督管理总局和国家标准化管理委员会发布的《水回用导则 再生水分级》国家标准(GB/T 41018-2021)规定:根据处理工艺和水质要求,将再生水分为A、B和C三个级别,10个细分级别。再生水水质达到相关要求时,可用于相应用途。
A级再生水也可用于B级和C级再生水对应的用途。B级再生水也可用于C级再生水对应的用途。
表1:再生水分级情况

表2:典型工艺出水的主要水质指标浓度

再生水为什么要分级?
(一)再生水利用的特点是“以用定质、以质定用”,不同用途的再生水水质要求差异大,不同处理工艺的再生水水质跨度大。
(二)再生水水质分级不清,导致实践中存在许多突出问题:
1.监管依据不足:再生水厂出水用于多种用途的情况比较普遍,仅依据再生水利用用途的水质标准,难以对再生水厂实施评价和管理。
2.规划管理困惑:规划和监管时易混淆,不利于分类施策、分质用水。
3.定价缺少依据:不利于再生水供应企业和用户按照优质优价的原则自主协商定价,难以形成“优质获得优价、优价促进优质”的良性循环。
4.导致公众疑虑:不利于公众信任度和心理接受度的提升。
再生水分级国际现状
再生水分级分类已成为国际共识,相关标准相继发布。
ISO国际标准对再生水非饮用用途的水质分级

欧盟标准中建议的再生水水质类别与水质要求


澳大利亚维多利亚州再生水分级及相应的水质要求

总结
《水回用导则 再生水分级》国家标准(GB/T 41018-2021)为城镇再生水利用规划、安全管理、效益评价、再生水统计和标识等的再生水分级提供了科学系统的依据,对于指导和规范再生水高效开发和安全利用,加强再生水分级管理,促进再生水行业快速发展,提高经济社会效益具有重要意义。
声明:本文转自再生水,本文版权归原作者所有,不代表本网站观点,仅供学习交流之用,不做商业用途。如文中的内容、图片、音频、视频等存在第三方的在先知识产权,请及时联系我们删除。