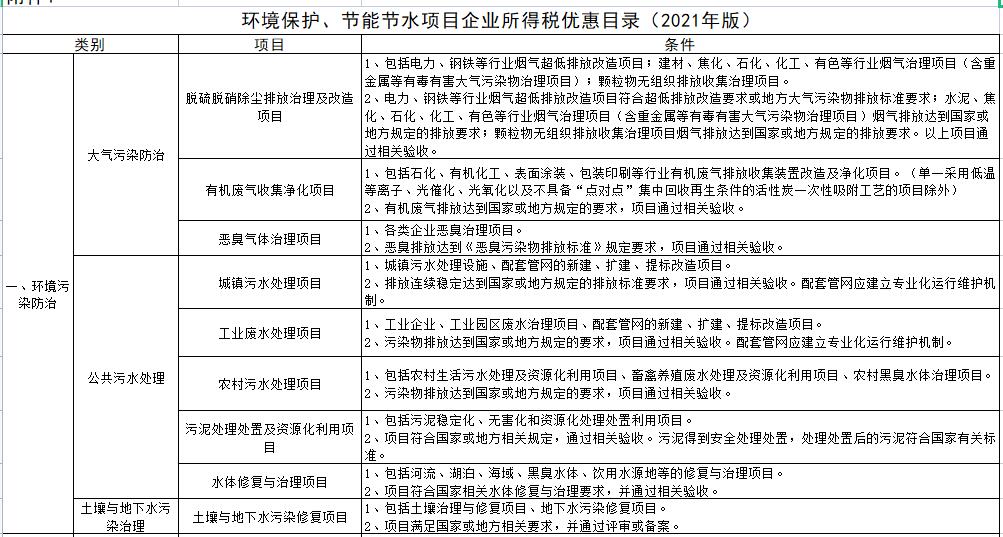
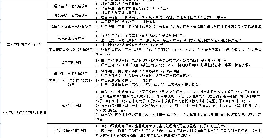
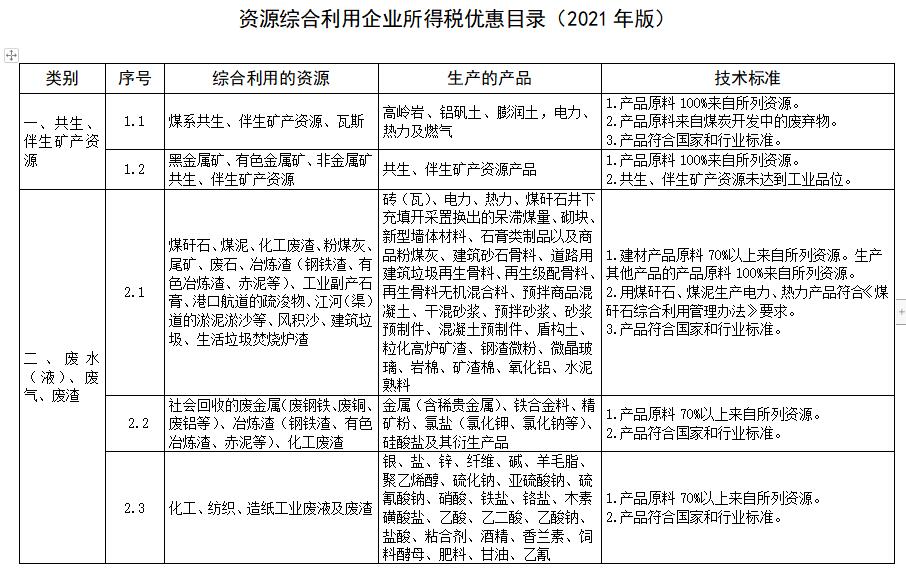
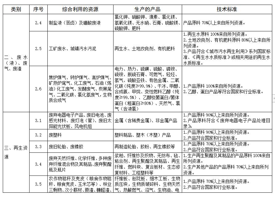
日前,财政部、国家税务总局、国家发展改革委、生态环境部联合发布《环境保护、节能节水项目企业所得税优惠目录(2021年版)》以及《资源综合利用企业所得税优惠目录(2021年版)》。详情如下:
关于公布《环境保护、节能节水项目企业所得税优惠目录(2021年版)》以及《资源综合利用企业所得税优惠目录(2021年版)》的公告
财政部 税务总局 发展改革委生态环境部公告2021年第36号
为培育壮大节能环保产业,推动资源节约高效利用,现发布《环境保护、节能节水项目企业所得税优惠目录(2021年版)》和《资源综合利用企业所得税优惠目录(2021年版)》,有关事项公告如下:
一、《环境保护、节能节水项目企业所得税优惠目录(2021年版)》和《资源综合利用企业所得税优惠目录(2021年版)》自2021年1月1日起施行。
二、企业从事属于《财政部 国家税务总局 国家发展改革委关于公布环境保护节能节水项目企业所得税优惠目录(试行)的通知》(财税〔2009〕166号)和《财政部 国家税务总局 国家发展改革委关于垃圾填埋沼气发电列入<环境保护、节能节水项目企业所得税优惠目录(试行)>的通知》(财税〔2016〕131号)中目录规定范围的项目,2021年12月31日前已进入优惠期的,可按政策规定继续享受至期满为止;企业从事属于《环境保护、节能节水项目企业所得税优惠目录(2021年版)》规定范围的项目,若2020年12月31日前已取得第一笔生产经营收入,可在剩余期限享受政策优惠至期满为止。
三、企业从事资源综合利用属于《财政部 国家税务总局 国家发展改革委关于公布资源综合利用企业所得税优惠目录(2008年版)的通知》(财税〔2008〕117号)中目录规定范围,但不属于《资源综合利用企业所得税优惠目录(2021年版)》规定范围的,可按政策规定继续享受优惠至2021年12月31日止。
四、税务机关在后续管理中,如不能准确判定企业从事的项目是否属于《环境保护、节能节水项目企业所得税优惠目录(2021年版)》,以及资源综合利用是否属于《资源综合利用企业所得税优惠目录(2021年版)》规定的范围,可提请省级以上(含省级)发展改革和生态环境等部门出具意见。
五、《财政部 国家税务总局 国家发展改革委关于公布环境保护节能节水项目企业所得税优惠目录(试行)的通知》(财税〔2009〕166号)、《财政部 国家税务总局 国家发展改革委关于公布资源综合利用企业所得税优惠目录(2008年版)的通知》(财税〔2008〕117号)以及《财政部 国家税务总局 国家发展改革委关于垃圾填埋沼气发电列入<环境保护、节能节水项目企业所得税优惠目录(试行)>的通知》(财税〔2016〕131号)自2022年1月1日起废止。
财政部 国家税务总局国家发展改革委生态环境部
2021年12月16日







声明:本文转自北极星环保网,本文版权归原作者所有,不代表本网站观点,仅供学习交流之用,不做商业用途。如文中的内容、图片、音频、视频等存在第三方的在先知识产权,请及时联系我们删除。