厌氧生物处理,又被称为厌氧消化、厌氧发酵,是指在厌氧条件下由厌氧或兼性微生物的共同作用,使有机物分解并产生甲烷和二氧化碳的过程。最初的厌氧处理工艺仅被应用于生活污水的处理,之后又被应用于污泥消化分解,进而应用于工业废水的处理,并且发展了很多效果良好的厌氧生物处理工艺。传统厌氧生物处理技术具有水力停留时间长、有机负荷低、池容大等的缺点,制约了厌氧生物处理技术的推广和应用。
随着对全球能源短缺和温室效应等问题的关注,可再生能源的重要性日益显现,而厌氧生物处理技术可将污废水转化为乙酸、甲烷、氢气等可再生能源,既能实现资源化、能源化利用,又能减轻环境污染。因此,对于厌氧处理技术、厌氧反应器的开发研究也变得越来越多。随着对厌氧消化机理研究的不断深人和各种高效厌氧反应器的飞速发展,污废水的生物处理技术已经成为资源和环境保护的核心技术之一。同时,污水厌氧生物处理技术以其成本低廉、稳定高效等特点,在高浓度有机废水、难降解有机度水的处理领域中得到了广泛的应用。

厌氧生物处理工艺的发展
第一代厌氧反应器
早在19世纪,人们就利用厌氧工艺处理废水废物。1881年,法国工程师Louis Mouras发明了用以处理污水污泥的“自动净化器”,从而开始了人类利用庆氧生物过程处理废水废物的历程。1896年英国出现了第一座用于处理生活污水的厌氧消化池,产生的沼气用于照明。1904 年德国的工程师Imhoff将其发展成为Imhoff双层沉淀池(即腐化池),这一工艺至今仍然在有效地利用。1912 年英国的伯明翰市建立了第一个用土堤围成的露天敞开式消化池。至1914年,美国有14座城市建立了厌氧消化池。1925 年至1926年,美国、德国相继建成了较为标准的消化池。二战结束后,厌氧处理技术的发展又掀起了一个高潮,高效的、可加温和搅拌的消化池得到了发展,厌氧污泥与废水的加温、搅拌提高了处理效率。但从本质上,反应器中的微生物(即厌氧污泥)与废水或废料是完全混合在一起的,污泥在反应器里的停留时间(SRT) 与废水的停留时间(HRT)是相同的,因此污泥在反应器里浓度低,废水在反应器里要停留几天到几十天之久,处理效果差。此时的厌氧处理技术主要用于污泥与粪肥的消化,它尚不能经济地用于工业废水的处理。直至1955年,Soefer开发了用以处理食品包装废水的厌氧接触反应器(AC法), 取得了良好的效果。

如图1所示,这种反应器是在出水沉淀池中增设了污泥回流装置,增大了厌氧反应器中的污泥浓度,处理负荷和效率显著提高。上述反应器被称为第一代厌氧反应器,由于厌氧微生物生长缓慢,世代时间长,而厌氧消化池无法将水力停留时间和污泥停留时间分离, 由此造成水力停留时间必须较长。一般来讲,第一代厌氧反应器处理废水的停留时间至少需要20~30d。
第二代厌氧反应器
随着生物发酵工程中固定化技术的发展,人们认识到提高反应器中污泥浓度的重要性,于是,基于微生物固定化原理的高效厌氧生物反应器得以发展。第二代高效厌氧生物反应器必须满足以下两个条件:
1)系统内能够保持大量的活性厌氧污泥;
2) 反应器进水应与污泥保持良好的接触。
依据这一原则,20世纪60年代末,第一个基于微生物固定化原理的高速厌氧反应器——厌氧滤池诞生。它的成功之处在于,在反应器中加人固体填料(如沙砾等),微生物由于附着生长在填料的表面,免于水力冲刷而得到保留,巧妙地将平均水力停留时间与生物固体停留时间相分离,其固体停留时间可以长达上百天,这就使得厌氧处理高浓度污水的停留时间从过去的几天或几十天缩短到几小时或几天。在相同的温度下,厌氧滤池的负荷高出厌氧接触工艺2~3倍,同时有很高的COD去除率,而且反应器内易于培养出适应有毒物质的厌氧污泥。
1974 年,荷兰研究和开发了UASB反应器技术,其最大特点是反应器内颗粒污泥保证了高浓度的厌氧污泥,标志着厌氧反应器的研究进入了新的时代。随后,研究者们基于一些厌氧处理经验和厌氧处理所涉及的微生物学、生物化学和生化工程的最新研究成果,开发出的一批厌氧反应器被称为第二代废水厌氧处理反应器,其中比较典型的有:升流式固体厌氧反应器(USR)、升流式厌氧污泥床反应器(UASB)、 厌氧滤池(AF)、厌氧流化床(AFB)等。
第二代厌氧反应器解决了厌氧微生物生长缓慢、生物量易随液体流出等无益于反应器高效运转的关键问题,这些反应器的突出优点有: 1)具有较高有机负荷和水力负荷,反应器容积比传统装置减少90%以上;
2)在低温、冲击负荷、存在抑制物等不利条件下仍可保持良好的稳定性;
3) 反应器结构简单,占地面积小,适合各种规模,并可作为运行单元被结合在整体的处理技术中,操作简便,人工管理费用得到降低。
然而第二代厌氧反应器的缺陷仍然非常明显:对于进水无法采用高的水力和有机负荷,反应器的应用负荷和产气率受到限制。
第三代厌氧反应器
20世纪90年代初,人们为实现高效厌氧反应器的有效运行,结合第二代反应器的优缺点,研发了第三代厌氧反应器。第三代厌氧反应器具备占地面积小、动力损耗小等特点,微生物均以颗粒污泥固定化的方式存在于反应器当中,反应器单位容积的生物量比以往更高,能承受更高的水力负荷且具备较高的有机污染物净化效果。反应器内的微生物在不同区域内生长,可以与不同区域内的进水充分接触,完成了一定程度上的生物相分离。第三代反应器的主要代表有:厌氧膨胀颗粒污泥床(EGSB)、内循环反应器(IC)、升流式厌氧污泥床过滤器(UBF)等。
新型厌氧生物处理工艺与反应器
升流式厌氧污泥床反应器(UASB 反应器)

升流式厌氧污泥床(UASB)是第二代废水厌氧生物处理反应器中典型的一种。由于在UASB反应器中能形成产甲烷活性高、沉降性能良好的颗粒污泥,因而UASB反应器具有很高的有机负荷,近10年来得到了最广泛的应用,目前约占全世界正在运行的厌氧反应器中总数的70%。
1. UASB反应器的工作原理

UASB反应器的结构如图2所示,其主体可分为两个区域,即反应区和气、液、固三相分离区。在反应区下部是大量具有良好沉降性能与生物活性的厌氧颗粒污泥所形成的污泥床,在污泥床上部是浓度较低的悬浮污泥层。当反应器运行时,待处理的废水以一定流速(一般为0.5~l.5m/h)从污泥床底部进人后与污泥接触,污泥中包含的大量活性厌氧菌起着生物代谢的主要作用,经过酸化与甲烷化两个过程,分解污水中的有机物,产生的沼气以气泡的形式由污泥床区上升,并带动周围混合液产生一定的搅拌作用。经过气体的搅拌,污泥床区的松散污泥被带人污泥悬浮层区,与悬浮污泥碰撞接触,-部分污泥比重加大,沉人污泥床区。悬浮层混合液的污泥松散, 颗粒比重小,污泥浓度较低。气、水、泥的混合液上升至三相分离器内,气体受反射板的作用而进人集气室被分离,污泥和水进人沉降室,由于气体已被分离,沉降室的扰动很小,液体的运动趋于层流形态,在重力作用下泥、水分离,污泥沿斜壁返回反应区,上清液从沉淀区上部排走。
2. UASB反应器的特点
UASB反应器的污泥颗粒化是该反应器的一个主要的特征。颗粒污泥可以定义为具有自我平衡的微生态系统,其特性特别适宜于升流式废水处理系统的微生物聚集体。这一聚集体在体积上相对较大,与絮状污泥短时间形成的聚集体不同,颗粒污泥物理性状是相对稳定的。UASB工艺的稳定性和高效性很大程度上取决于颗粒污泥的形成。如果反应器内的污泥以松散的絮状体存在,往往容易出现污泥上浮流失, 使反应器不能在高负荷下稳定运行。颗粒污泥具有极好的沉降性能,可以保持UASB反应器内高浓度的厌氧污泥。当产气量较高,废水上升速度增加,絮状污泥由于沉降性能差,容易被冲洗出反应器。反应器内气体和水流产生的剪切力也会使得絮状污泥进一步分散,加剧系统厌氧污泥的流失。不同于絮状污泥,颗粒污泥有极好的沉降性能,不易受到气体和水流上升流速的影响。因此,污泥的颗粒化可以使UASB反应器有更高的有机物容积负荷和水力负荷。
除了污泥颗粒化外, UASB反应器还具有以下特点:
1)反应器内污泥浓度高。一般平均污泥浓度为30~40g/L, 其中底部污泥床污泥浓度达60~80g/L,悬浮层污泥浓度为5~7g/L。
2)有机负荷高,水力停留时间短。
3)反应器内设三相分离器。被沉淀区分离的污泥能自动回流到反应区,一般无污泥回流设备。
4)无混合搅拌设备。反应器投产运行正常后,利用自身产生的气体和进水来达到搅拌的目的。
5)污泥床内不填载体,节省造价及避免堵塞问题。
6) 反应器中污泥泥龄长,污泥表观产率低,所排出的污泥数量极少,从而降低了污泥处理的费用。
3. UASB反应器的启动
1)污泥的驯化
UASB反应器启动的难点是获得大量沉降性能良好的厌氧颗粒污泥。用最好的办法加以驯化,一般需要3~6个月, 如果靠设备自身积累,投产期最长可长达1~2年。实践表明,投加少量的载体,有利于厌氧菌的附着,促进初期颗粒污泥的形成;比重大的絮状污泥比轻的易于颗粒化;比甲烷活性高的厌氧污泥可缩短启动期。
2)启动操作要点
①最好一次投加足量的接种污泥;
②启动初期从污泥床流出的污泥可以不予回流,以使特别轻的和细碎污泥跟悬浮物连续地从污泥床排出体外,使较重的活性污泥在床内积累,并促进其增殖逐步达到颗粒化;
③启动开始废水COD浓度较低时,未必就能让污泥颗粒化速度加快;
④最初污泥负荷一般在0.1~0.2kg COD/ (kg TSS·d)左右比较合适;
⑤污水中原来存在的和厌氧分解出来的多种挥发酚未能有效分解之前,不应随意提高有机容积负荷,这需要跟踪观察和水样化验;
⑥可降解COD的去除率达到70%~80%左右时,可以逐步增加有机容积负荷;
⑦为促进污泥颗粒化,反应器应采用较高的表面水力负荷,这样有利于小颗粒污泥与污泥絮凝分开,使小颗粒污泥并未形成大颗粒。
4.厌氧颗粒污泥的性质和形成机理
1)厌氧颗粒污泥性质
颗粒污泥因所处理废水的组成、操作条件和分析方法等的不同而有所不同。颗粒污泥主要由厌氧菌组成,如共生单胞菌属、甲烷八叠球菌属、甲烷丝状菌属等,但同时还存在一些好氧菌和兼性厌氧菌。颗粒污泥的形成实际上是微生物固定化的一种形式,但与其他类型不同,其形成与存在不依赖于任何惰性生物载体,惰性载体对颗粒污泥的形成和它的稳定性都不是必须的。颗粒污泥的形状有球形、杆形、椭球形,以球形为主。颗粒污泥的颜色为黑色或灰色,还有研究者观察到了白色的颗粒污泥。颗粒污泥有两个重要特性:良好的沉降性能和高比产甲烷活性。
在UASB反应器中,颗粒污泥的沉降速度为0. 3~0.8m/h, 而在清水中,颗粒污泥自由沉降的速率可达2m/h。颗粒污泥根据其沉降速度可分三类:①沉降性能差的颗粒污泥,其在UASB反应器中的沉降速度小于20m/h; ②沉降性能一般的颗粒污泥,其在UASB反应器中的沉降速度为20~50m/h;③沉降性能良好的颗粒污泥,其在UASB反应器中的沉降速度大于50m/h。
2)颗粒污泥的形成机理
关于颗粒污泥形成的机理目前还处于研究阶段,研究者提出了种种假说,大多数是根据观察颗粒污泥在形成过程中所出现的现象提出的,以下为几种有代表性的假说:
①晶核假说。该假说认为颗粒污泥的形成类似于结晶过程,在晶核基础上,颗粒不断发育,直到最后形成成熟的颗粒污泥。晶核来源于接种污泥或在运行过程中产生的无机盐,如CaCO3或其他颗粒物质。
②不少研究结果表明,在多数成熟的颗粒污泥中很难找到晶核。颗粒污泥的形成可不以晶核为基础而成长,而是完全靠微生物本身形成的,因而又产生了其他的观点:
电中和作用。这一假说认为,在厌氧污泥颗粒化过程中,Ca2+ 能中和细菌细胞表面的负电荷,减弱细胞间的电荷斥力作用,并通过盐桥作用而促进细胞的凝聚反应;
胞外多聚物架桥作用。这是目前比较流行的假说。这一假说认为,颗粒污泥是由于微生物(如细菌)分泌的胞外多糖使细胞粘结在一起而形成的。
新加坡南洋理工大学Y.G.Yen等认为污泥颗粒化过程可分成三个阶段,即积累阶段、颗粒化阶段和成熟阶段。大量初始颗粒污泥在反应器的底部形成并开始逐渐增长,这种状态为颗粒初始化。从反应器刚开始启动到颗粒初始化这段时间称为积累阶段。在此阶段中,颗粒化过程进行的很慢。相应地,当用粒径表示的颗粒比生长速率急剧下降时(约为最大生长速率Vφ的20%或更低),颗粒成熟,这种状态称为颗粒成熟化。颗粒化阶段介于颗粒初始和颗粒成熟之间。在成熟阶段,尽管颗粒的平均大小仍然变化,但是成熟颗粒污泥较稳定,达到动力学平衡。
周孟津等人把UASB反应器中颗粒污泥的形成过程分为5个时期,即絮凝污泥丝状菌增长期、颗粒污泥亚单位生成期、亚单位聚集期、初生颗粒生长期和颗粒污泥生长和成熟期。因此,颗粒污泥的形成过程通常分为四步:①细菌向惰性物质或其他菌体表面移动;②通过理化作用可逆地吸附在一起或惰性物质上;③通过微生物附属物的作用将细菌不可逆地粘附一起或惰性物质上;④细菌的倍增和颗粒污泥的增大。
5. UASB反应器的应用研究
UASB反应器自1977年实现工业化应用以来,已成功地应用于处理多种不同成分、不同浓度的污水,如高浓度制糖废水、土豆加工废水、淀粉废水、啤酒废水、酒精废水、乳品废水、屠宰废水、造纸废水,表1所列为国内外部分UASB反应器的统计设计资料。

厌氧膨胀颗粒床反应器(EGSB)
20世纪80年代后期,Lettinga教授等人在利用UASB反应器处理生活污水时,为了增加污水与污泥的接触,更加有效地利用反应器的容积,优化UASB反应器的结构设计和操作参数,使反应器中颗粒污泥床在高的液体表面上升流速下充分膨胀,从而处理效果大大提高,由此形成了早期的厌氧膨胀颗粒床(Expanded Granular Sludge Bed, EGSB)反应器。
1. EGSB反应器的工作原理
EGSB反应器是对UASB反应器的改进,与UASB反应器相比,它们最大的区别在于反应器内液体上升流速的不同。在UASB反应器中,水力上升流速Vup一般小于1m/h,污泥床更像一个静止床,而EGSB反应器通过采用出水循环,其流速Vup一般可达到5~10m/h,所以整个颗粒污泥床是膨胀的。EGSB反应器这种独有的特征使它可以进一步向着空间化方向发展,反应器的高径比可高达20或更高。因此对于相同容积的反应器而言,EGSB反应器的占地面积大为减少。除反应器主体外,EGSB反应器的主要组成部分有进水分配系统、气、液、固三相分离器以及出水循环部分,其结构示意图如图3所示。

EGSB反应器在运行过程中,待处理废水与被回流的出水混合经反应器底部的进水分配系统均匀进人反应器的反应区。反应区内的泥水混合液及厌氧消化产生的沼气向上流动,部分沉降性能较好的污泥经过膨胀床区后自然回落到污泥床区,沼气及其余的泥水混合液继续向上流动,经三相分离器后,沼气进入集气室,部分污泥经沉淀后返回反应区,液相夹带部分沉降性极差的污泥排出反应器。
进水分配系统的主要作用是将进水均匀地分配到整个反应器的底部,并产生一个均匀的上升流速。与UASB反应器相比,EGSB反应器由于高径比更大,其所需要的配水面积会较小,同时EGSB反应器采用了出水循环,其配水孔口的流速会更大,因此系统更容易保证配水均匀。
三相分离器仍然是EGSB反应器最关键的构造,其主要作用是将出水、沼气、污泥三相进行有效分离,使污泥在反应器内有效持留。与UASB反应器相比,EGSB反应器内的液体上升流速要大得多,因此必须对三相分离器进行特殊改进。改进可以有以下几种方法:
①增加一个可以旋转的叶片,在三相分离器底部产生一股向下水流,有利于污泥的回流;
②采用筛鼓或细格栅,可以截留细小颗粒污泥;
③在反应器内设置搅拌器,使气泡与颗粒污泥分离;
④在出水堰处设置挡板,以截留颗粒污泥。
出水循环部分是EGSB反应器不同于UASB反应器之处,其主要目的是提高反应器内的液体上升流速,使颗粒污泥床层充分膨胀,污水与微生物之间充分接触,加强传质效果,还可以避免反应器内死角和短流的产生。
2. EGSB反应器的特点
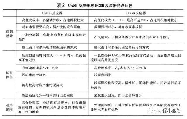
与废水的好氧生物法相比,厌氧法具有负荷高、产泥少、能耗低、回收部分生物能等优点。EGSB反应器与UASB反应器相比,具有以下的特点(表2)。

3. EGSB反应器的启动
EGSB反应器的常规启动:
反应器能否快速启动直接影响其应用与推广,因此快速成功地启动EGSB反应器成为国内外学者研究的焦点。
EGSB反应器的启动一般分为三个步骤:
1)启动初期,接种污泥适应期。由于所处环境的改变,接种污泥会经过一段的适应期。此时的水力停留时间一般为6~10h;
2)启动中期,提高水力负荷,降低停留时间。随着污泥活性的恢复, 系统表现为COD去除率逐渐上升,此时可逐渐提高水力负荷,将其从初始的2~3m3/ (m3 .d)提高到4~6m3/ (m2.d),水力停留时间降低至2~4h。通过改变水力负荷,反应器内沉淀性能较差的细小絮状污泥会随水流流出,由此完成颗粒污泥的筛选;
3)启动稳定期。维持进水COD容积负荷,反应器出水COD去除率较高且稳定,启动过程完成。
内循环厌氧反应器(IC)
内循环(IC) 厌氧反应器是由荷兰PAQUES公司于20世纪80年代后期,在对升流式厌氧污泥床(UASB)的应用现状及其优缺点进行深人分析的基础上,研究开发成功的第三代高效厌氧反应器。与前两代厌氧反应器相比,IC厌氧反应器主要有以下两个特点: 一是在反应器塔体内实现了无需外加动力的内循环,从而使污泥和废水得以充分混合,加强了传质效果,提高了生化反应速率;二是三相分离不在塔体内完成,而是在塔体外的分离包内实现了三相分离,从而增加了反应器的有效容积。
随着对该反应器技术研究的不断深人,其众多优势被人们认识并接受,使其废水处理工程中的应用得到了很大程度的推广和普及。目前,IC厌氧反应器已成功应用于啤酒生产、食品加工、造纸等行业的生产污水处理中。我国于1996年引进该技术用于啤酒废水的处理,并对该技术进行研究。国内自主生产的IC厌氧反应器用于规模较大的废水处理。由于其容积负荷高、能耗低、投资少、占地省、可再生、运行稳定等特点,被视为第三代厌氧生化反应器的代表工艺之一。进一步研究开发IC厌氧反应器,推广其应用范围已成为厌氧废水处理的热点之一。
1. IC厌氧反应器的开发背景
厌氧反应器的处理效率主要取决于反应器所能保有的微生物浓度及其生化反应速率,而传质条件对生化反应速率起着至关重要的作用。依托适宜的营养、水力条件以及利用微生物的自固定化作用培养出的活性和沉降性能俱佳的颗粒污泥,再加上特有的三相分离器结构,UASB成功地使污泥停留时间与水力停留时间相分离,解决了反应器内生物量保持的问题。但UASB的传质过程并不理想,这对进一步提高有机负荷产生负面影响。由于污泥与有机物的传质过程主要依赖于进水与产气的搅动,因此强化传质过程最有效的方法就是提高表面水力负荷和表面产气负荷。但高负荷产生的剧烈搅拌会使UASB反应器中的污泥处于完全膨胀的状态,使原本SRT>HRT的反应器向SRT=HRT的方向转变,导致污泥过度流失。为避免出现过高的水力负荷与产气负荷,UASB反应器常常将进水的上升流速控制在1~2m/h以内。传质与微生物生物量保有之间的矛盾,成为UASB进一步提高有机负荷的根本制约因素。为解决这一问题,开发出了以出水回流来提高反应器内水流的上升流速为主要特征的第三代厌氧反应器,即IC厌氧反应器。与普通EGSB反应器的显著差别在于,IC厌氧反应器巧妙地利用特有的内循环系统,利用自身产生的沼气膨胀做功,在无须外加能源的条件下实现了内循环污泥回流。
2. IC厌氧反应器的结构及工作原理
IC厌氧反应器由5个基本部分组成:进液混合一布水区,第一反应区,内循环系统,第二反应区,沉淀出水区,其中内循环系统是IC厌氧反应器的核心构造,由一级三相分离器、沼气提升管、气液分离器、泥水下降管组成。IC厌氧反应器的基本结构示意图如图4所示。

进水由底部进人第一反应区与颗粒污泥混合,大部分有机物在此被降解,产生大量沼气,沼气被一级三相分离器收集。由于产气量大和液相上升流速较快,沼气、废水和污泥不能很好分离,形成了气、固、液混合流体。又由于气液分离器中的压力小于反应区压力,混合液体在沼气的夹带作用下通过沼气提升管进入气液分离器中,在此大部分沼气脱离混合液外排,混合流体的密度变大,在重力作用下通过泥水下降管回到第一反应区的底部,与第一反应区的废水、颗粒污泥混合,从而实现了流体在反应器内部的循环。内循环使得第一反应区的液相上升流速大大增加,可以达到10~20m/h。
第二反应区的液相上升流速小于第一反应区,一般仅为2~10m/h。这个区域除了继续进行生物反应之外,由于上升流速的降低,还充当第一反应区和沉淀出水区之间的缓冲段,对解决跑泥、确保沉淀后出水水质起着重要作用。
3. IC厌氧反应器的特点
基于前面的论述可以知道,IC厌氧反应器具有很多优点,其主要的优点如下:
1)污泥可以大量保留。①第二反应区的液相上升流速一般仅为2~10m/h,远小于第一反应区,混合液在此区具有相对长的水力停留时间;②由于大部分COD在第一反应区已被去除,此区产气量很少,不足以产生很大的水流湍动,混合液接近于推流状态;③内循环系统不通过第二反应区,对此区流体的流速几乎无影响。上述三点非常有利于颗粒污泥的沉降和保留,即使在数倍于UASB的进水负荷条件下也是如此,不存在高COD负荷下污泥被冲出系统的问题。由于内循环系统的存在,使得反应器具有SRT>HRT的特征,实现了“高负荷与污泥流失相分离”的第三代厌氧反应器的设计思想,既保持了污泥的高浓度,又强化了传质过程。同时,由于第二反应区的存在,使得第一反应区与沉淀出水区之间有了缓冲段,也同样防止了高峰负荷时污泥的流失。
2) 具有很高的容积负荷。IC厌氧反应器通过采用内循环技术,提高了第一反应区的液相上升流速,使得混合液处于推流状态,强化了废水中有机物和颗粒污泥的传质,提高了生物处理能力,从而大幅度提高了反应器的容积负荷。容积负荷的提高会导致反应器沼气量的提升,进一步增强了沼气升流对污泥床的湍动和传质效果。通常,IC厌氧反应器的进水负荷可以高出UASB反应器的三倍之多。在采用IC厌氧反应器处理土豆加工废水时,当进水COD为10000~15000mg/L时, 进水容积负荷可达35~50kg COD/ (m3·d),当处理啤酒废水时,进水COD为2000~3000mg/L,容积负荷可高达40kgCOD/ (m3 ·d),COD去除率在75%~80%。
3) 沼气提升实现内循环,不必外加动力。IC厌氧反应器实际上是一种特殊的气提式反应器,其工作原理与空气提升液体循环反应器(气体式反应器)十分相似,区别仅在于IC厌氧反应器中的提升动力源自反应器中的自产沼气,而气提式反应器中的提升动力源自反应器外动力提供的空气。因此,与气提式反应器相比,IC厌氧反应器不必通过外力实现强制循环, 从而可节省能耗。
4)抗冲击负荷能力强,运行稳定。内循环的形成使得IC厌氧反应器第一反应区的实际水量远大于进口水量,例如在处理与啤酒废水浓度相当的废水时,循环流量可达进水流量的2~3倍;处理土豆加工废水时,循环流量可达10~20倍。循环水稀释了进水,提高了反应器的抗冲击能力和酸碱调节能力。即使入水中含有一定浓度的有毒有害物质,由于内循环水的稀释作用,其对反应器内的活性污泥生化反应所构成的威胁也将大大减弱。由于内循环水对进水所起到的pH调节的能力,从而大大节约了反应器运行过程中中和剂酸碱的用量。
5) 出水稳定性好,系统启动快。IC厌氧反应器相当于两个UASB反应器的串联系统,一般情况下,两级处理系统的出水水质、稳定性高于一级处理系统。IC厌氧反应器内污泥活性高,生物增殖快,为反应器快速启动提供有利条件。IC厌氧反应器启动周期一般为1~2个月,而普通UASB启动周期长达4~6个月。
6)基建投资省,占地面积小。在处理相同的废水时,IC厌氧反应器的容积负荷是普通UASB反应器的4倍左右,故其所需的反应体积仅为UASB反应器的1/4~1/3,节省了基建投资,加上IC厌氧反应器不仅体积小而且有很大的高径比(一般高度可达16~25m,高径比为4~8),所以占地面积特别省,非常适用于占地面积紧张的企业。
厌氧序批式反应器(ASBR)
厌氧序批式反应器(Anaerobic Sequecing Batch Reactor, ASBR) 是20世纪90年代美国爱荷华州立大学Dague教授等人将好氧生物处理中的SBR法用于厌氧处理中,从而开发出的一种新型高效厌氧反应器。这种工艺能克服污泥流失的问题,且在反应器内能培养出沉降好、活性高颗粒污泥,具有较高的污泥停留时间,低的水力停留时间。虽然ASBR运行上类似于厌氧接触,但ASBR的固液分离在反应器内部进行,不需设澄清池,不需真空脱气设备。另外,ASBR中不需UASB中复杂的三相分器,与其他高效厌氧反应器如AF、UASB等相比,ASBR具有工艺简单、运行方式灵活、生化反应推动力大、耐冲击负荷强等优点。近些年,ASBR受到世界范围内的广泛关注,已成为厌氧生物处理领域的研究热点之一。
1. ASBR的运行模式
典型的ASBR运行周期包括四个阶段,即进水、反应、沉淀、出水,可以再加一个闲置阶段,闲置是指出水阶段与下一个周期的进水阶段之间的时间间隔,这可以增加进水的灵活性,其运行模式如图5所示。在多池并联的运行系统中,各个反应器可以按序列进水,但是每个反应器必须在出水阶段完成后,才能开始下一轮的进水。

1)进水期。废水进人反应器,反应器内基质浓度骤然增高。由莫诺特 (Monod)动力学方程可知,在此条件下,微生物获得了进行代谢活动的巨大推动力,基质转化速率高。进水水量由预期的水力停留时间、有机负荷、期待的污泥沉降性能来确定。ASBR反应器的进水方式有两种:连续进水和集中进水。连续进水就是进水的同时开始搅拌,反应器始终处于反应状态,即进人反应期;集中进水则是将废水进人到预定水位以后再开始搅拌从而进人反应期。
2)反应期。该阶段是有机物转化为生物气的关键步骤,反应所需时间取决于几个因素,:包括废水成分和浓度、要求达到的水质、活性污泥浓度、搅拌效果以及温度。其中,搅拌对于均化环境条件(温度、pH值、基质浓度等)是很重要的。但是根据其他相关研究发现,过强的搅拌会剪碎污泥絮体,从而导致较差的沉淀效果。
3)沉降期。停止搅拌混匀,让生物团在静止的条件下沉降,使固液分离,形成低悬浮固体的。上清液。反应器此时变成澄清器,沉降时间可根据生物团的沉降特性确定,典型时间在10~30min间变化,沉降时间不能过长,否则因生物气继续产出会造成沉降颗粒重新悬浮。混合液悬浮固体浓度 (MLSS)、进料量与生物量之比(F/M)是影响生物团沉降速率及排出液清澈程度的重要因素。
4)出水期。出水阶段是在有效的泥水分离之后进行的。出水阶段所需要的时间是由进水量与出水流速来控制的。出水阶段结束,则下一个周期的进水阶段立即开始。
2. ASBR反应器的运行特征
厌氧微生物的代谢缓慢,生长速率低,如果出水微生物流失量过大的话会导致传统厌氧工艺的失败,但是这也使厌氧工艺的污泥产率低,减少了污泥的处理费用。在低浓度基质条件下,微生物对基质的利用率低,导致厌氧工艺不适合处理低浓度(COD <1000mg/L)废水。同时,传统厌氧工艺需要在较高温度下运行,对外加热源的要求增加了传统厌氧工艺的投资。ASBR系统污泥沉降性能良好,出水中沉降性能较差污泥的流失有利于ASBR反应器中污泥的颗粒化,微生物持留量高,可以在低温条件下处理低浓度废水,有效地克服了传统厌氧工艺的缺点。相对于传统厌氧反应器,ASBR反应器具有生物污泥颗粒化、耐冲击负荷、适应性广和受温度影响小等主要运行特征。
1)活性污泥颗粒化。ASBR反应器排水时将沉淀性能较差的絮体洗出反应器,留下较重的、沉淀性能较好的生物絮凝体,进一步互相吸附成为活性高、沉降性能好的活性污泥颗粒。
2)耐冲击负荷,适应性广。ASBR反应器是间歇运行的非稳态厌氧生物处理工艺,时间上为推流式反应器,空间上为完全混合式反应器,耐冲击负荷。
3)受温度影响小。ASBR反应器的工作温度区间为5~65℃。温度较低时,生物的生命活动节奏变慢,对基质的去除率降低,但是ASBR反应器出水中的微生物流失量少使反应器内可保持较高的生物量,同时微生物的衰减也下降,最终提高反应器内污泥的浓度,可以抵消前者对处理效果的影响。
厌氧迁移式污泥床反应器(AMBR)
厌氧迁移式污泥床反应器(Anaerobic Migrating Blanket Reactor, AMBR)是一种新型高效处理工艺,可以用来处理工业废水和城市污水,它融合了UASB与ASBR的优点,属于多格室串联反应器,在流态上整体呈现推流式,局部则又呈现完全混合式,其对有机物的降解速率和处理效果高于单个完全混合反应器,而且在一定的处理能力下所需的反应器容积也比单个完全混合反应器要小得多,并且无需三相分离器和配水系统,运行方式灵活、结构简单、运行稳定,有较强的耐冲击能力,易于实现自动控制。
1. AMBR工艺的基本构造
如图6、图7所示,AMBR工艺由三个隔室组成,中间隔室用于在改变进水流向前短时进水防止短流,作为运行过渡区;两侧隔室均设有进水口和出水口(如果左面隔室作为进水口,那么右面隔室则作为出水口),按设定的时间开启不同的进水口。整个反应器的运行由PLC编程控制。
AMBR反应器有两种不同的构造型式。一种是在反应器中间格室底部有一圆形开孔(圆孔尺寸可以调整),底部的小孔可以使底物与污泥充分接触,保证污泥的迁移,同时可防止发生短路循环。当COD负荷增加时,产气量也会增加,从而导致进水室的扰动增大,污泥迁移速率增大,此时增加孔的尺寸可以显著地减小污泥迁移速率。这种型式的反应器水力停留时间通常较长。另外一种是在相邻格室中间设置一系列垂直安装的导流板(导流板间距可调),以减少底物的短路循环。导流板与反应器壁要有足够的距离以防止大的颗粒污泥通过时发生阻塞。该种型式的反应器适用于HRT较低的情况,此外在相同的条件下,使用具有导流板的反应器发生短路循环的机会将会大大降低。

2. AMBR工艺的基本原理
AMBR反应器是多室串联运行,至少有三个格室,反应器两侧各有进、出水口。运行时进水从反应器的一-端水平流人,另一端流出,从整个反应器内的水流状态来看属于推流式,但每个隔室内由于机械混合、产气的搅拌作用表现为完全混合的状态。这种整体上为推流式, 局部区域内为完全混合式的多个反应器串联工艺对有机物的降解速率和处理效果无疑高于单个完全混合反应器,而且在一定的处理能力下所需的反应器容积也比单个完全混合低得多。因而出水室中的有机底物浓度最低,生物体对底物的利用效率也最低,产气量小,出水室可作为内部澄清池,起到泥水分离的作用,减少出水中的生物量,防止生物体随出水流失。为了防止微生物在出水室累积, 需定期反向运行,使出水室变为进水室,进水室变为出水室。为达到连续进出水的目的,反向运行前有从中间单元室进水的过渡阶段。为促进污泥与污水的充分接触,三个格室中均设置污泥搅拌设施间歇搅拌,系统出水口前设置挡板以防止污泥的流失。
3.AMBR反应器的特点
AMBR反应器运行方式灵活、结构简单,不需要气固分离系统和配水系统。装置采用隔室结构,废水以推流式运行,出水室中H2分压和H2S水平低,有利于甲烷化反应。废水水平流动,出水室中的有机底物浓度最低,生物体对底物的利用效率也最低,产气量小,出水室可作为内部澄清池。反应器内水流方向周期性改变,有利于污泥的迁移,防止污泥在最后隔室积累,还可防止挥发性脂肪酸( Volatile Fatty Acid, VFA)在进水室中积累。另外可为产甲烷创造有利条件,反应过程不需投加缓冲液或出水循环。系统工艺不需要预酸化,不会出现污泥膨胀和污泥上浮现象,且工艺耐冲击负荷能力强,对有机物的去除效果好。
厌氧膜生物反应器(AnMBR)
厌氧膜生物反应器可以简单定义为膜分离技术和厌氧生物处理单元相结合的废水处理技术。它的提出始于20世纪70年代,至此,这一技术的研究和开发相继展开。20世纪80年代,美国、日本和南非相继开发了AnMBR技术并用于工业和生活污水处理。由于当时膜生产技术不够发达,膜价格昂贵且膜的使用寿命短,膜通量小等原因,这些技术还是主要局限于实验室和中试规模的废水处理应用。20世纪90年代后,随着研究日益增多,针对AnMBR的研究就主要集中在膜材质与膜组件形式的开发与优化、膜污染表征与控制、反应器的配置与构造以及在各种废水处理中的应用等方面。
1. AnMBR反应器的结构配置
厌氧膜生物反应器以膜过滤代替传统活性污泥法中的沉淀池,由于膜的过滤作用,不仅能够将所有的生物固体截留在生物反应器中,而且将大分子污染物也截留在反应器中,实现水力停留时间与污泥龄的彻底分离,消除传统厌氧活性污泥工艺中的污泥膨胀问题,因此厌氧膜生物反应器体现出了明显的技术优势。同时由于厌氧膜生物反应器对污染物去除效率高,膜对微生物有较强截留能力,所以,该反应器对难降解和有毒有害化合物有较好处理效果。采用膜系统易具有良好的水力状态,膜的耐久性、抗堵性较好,膜自身易于优化。另外,还具有出水水质稳定,系统设计和操作简单,基建费用低,便于管理和自动控制,升级改造潜力大等优点。厌氧膜生物反应器系统工艺如图8所示。

AnMBR常用的厌氧系统主要有:升流式厌氧污泥床反应器(UASB)、厌氧颗粒膨胀污泥床(EGSB)、厌氧流动床(FB)、厌氧生物滤池(AF)、折流式厌氧反应器(ABR)等。
AnMBR的膜组件主要是超滤和微滤膜,在膜组件的配置上主要有两种形式,即外置式和内置式,如图9所示。主要分为外置式[图9(a)]和内置式[图9 (b)、图9 (c) ] 两种。
2. AnMBR反应器的工艺设计原理
AnMBR的启动包含三个过程:驯化阶段、启动阶段和稳定运行阶段。结合上面的任意一个反应器,反应器的大小尺寸要根据实际情况而定,产生的沼气通过集气罩收集并通过泵进行曝气,选择合适的膜组件放置在上部的膜分离区,通过泵的抽吸作用出水,压力计显示膜的跨膜压力(TMP)。. 上部设有回流泵,将AnMBR上部的,上清液回流至底部,保证污水和污泥混合均匀。通过向进水中投加NaHCO3以保证反应器的pH在6.8~7.4,pH自动控制系统控制pH。通过流量计控制水力负荷,温度由温度控制计控制,选择错流式来代替死端过滤。
驯化阶段的进水负荷不能太高,因为刚刚接种的产甲烷菌活性往往比较低,在工程实践中常常要引入产甲烷活性用来表征接种泥中的甲烷菌的含量,定义为:
启动阶段是反应器从一个进水负荷较低的状态发展到进水负荷较高的稳定状态。在启动阶段进水负荷应该缓慢的增加,且每天增加的幅度要根据气体的总产量来确定。
3. AnMBR反应主要运行参数
AnMBR反应主要运行参数主要是指生物反应器的主要参数和膜系统主要参数,其中生物反应器的操作参数对膜的结垢和整体效能的发挥影响都很大,同时还与AnMBR的性能如膜通量、COD去除率、出水水质等有很大的关系。
1)有机负荷的选择
AnMBR的优势之一就是适宜处理高浓度有机废水。如果系统运行稳定,则挥发性脂肪酸也会保持在一定范围,一般把挥发性脂肪酸作为有机负荷的指示物,不同的有机废水,有机负荷相差很大。从AnMBR处理各种废水的效果,可以看出AnMBR优良的性能,COD的去除率一般均超过90%,而有机负荷可以超过40kg/ (m3 .d),甚至近70kg/ (m3 .d)。
2)温度的控制
要达到较好的处理效果,AnMBR的操作温度通常需较高。温度较高时,可以降低溶解性微生物代谢产物(SMP) 浓度(粘度也降低),使膜通量也提高。在一定的温度范围与压力条件下,温度每升高l℃,膜通量增加1%~2%。然而有研究发现,在常温或低温条件下,AnMBR也能够取得较好的处理效果和较大的膜通量。
3)膜通量、压力和膜面流速
由于AnMBR本身的特点,目前都采用分置式AnMBR和错流过滤的方式,压力和膜面流速是很重要的参数,因此对这两个参数进行了很多研究。BeaubienA等人考察AnMBR的最佳操作条件时发现,压力与通量之间的关系明显出现两个截然不同的区域,即高压区和低乐区。在低压区,透过流速主要与膜间压力有关;在高压区,水力条件则成为控制因素。在低压力区膜的渗透性和高压区的临界通量的影响因素主要是微生物的浓度。在比较高的错流流速下(大于3m/s),并没有观察到膜通量的下降。临界通量的确定对于控制膜结垢相当重要,操作压力高于临界通量时结垢严重。在膜过滤器中设置折流板,可以减轻结垢,大幅提高膜通量。
4.AnMBR反应器的特点
在保留厌氧生物处理技术投资省、能耗低、可回收利用沼气能源、负荷高、产泥少、耐冲击负荷等诸多优点的基础上,由于引入膜组件,还带来了一系列优点:
1)实现了SRT和HRT的有效分离,因而AnMBR可以有更高的有机负荷和容积负荷。有研究发现,当引人膜组件后,氧反应器的有机负荷率(OLR)从4kgCOD/ (m3·d)提高到12kg COD/ (m3·d),而处理效果不受影响。
2)膜的截留作用使得浊度、细菌和病毒等物质得到大幅度去除,提高了出水水质。
3)膜分离作用还体现在对厌氧反应器的构造和处理效果有特殊的强化作用。
4)对于两相厌氧MBR,膜分离作用可以使产酸反应器中的产酸细菌浓度增加,提高水解发酵的能力并使系统保持较高的酸化率。
5)显著改善反应器固液分离效果,在处理生物难降解的有机物和高浓度有机废水有很好的应用前景。
当然AnMBR系统的要想能够有更大发展前景还需要解决以下问题:
1)膜污染问题
膜污染问题很大程度上决定了AnMBR系统的经济性和实用性。AnMBR中污泥特性与好氧情况有较大改变,膜污染情况往往更复杂。膜污染的影响因素很多,污泥组成、操作条件、膜组件的材料和构造都对膜污染有重要影响,因而研究它们之间的关系对于膜污染控制有重要意义,目前这方面的研究还不多。
2)能耗的问题
由于目前的AnMBR大多数使用的是外置式的,之所以采用外置式是因为反应器中缺少有效的水力条件(水力紊动),所以需要通过水泵来进行液体循环以改善污染状况。这就造成了耗能相对较高。
3)经验参数缺乏
由于AnMBR的研究不多,尤其是在国内,对各种不同行业的废水处理的经验参数缺乏,例如停留时间、有机负荷等,这就要求大量的实验支持。
声明:本文转自环保小蜜蜂,本文版权归原作者所有,不代表本网站观点,仅供学习交流之用,不做商业用途。如文中的内容、图片、音频、视频等存在第三方的在先知识产权,请及时联系我们删除。