黑臭水体,指呈现令人不悦的颜色(黑色或泛黑色),或散发令人不适气味的水体的统称。根据黑臭程度的不同,可将黑臭水体细分为“轻度黑臭”和“重度黑臭”两级。当前我国城市黑臭水体治理已初见成效,未来工程将主要集中于农村及非建成区黑臭水体治理及黑臭水体运营维护,预计未来15年内仍有较强行业需求。
成因复杂,治理包含多项程序
黑臭水体的成因较为复杂,主要是由于各种污染物排放进入城市水体,造成水体富营养化,水中溶解氧消耗过量,水体中的生物死亡腐烂,有机物厌氧发酵,从而产生污染和恶臭。根据2015年8月住房城乡建设部和环境保护部发布的《城市黑臭水体整治工作指南》,黑臭水体认定标准具体如下表所示:

黑臭水体治理是指通过一系列举措,对黑臭水体进行环境问题诊断、分析黑臭成因、核定污染物负荷、确定控制目标、制定黑臭水体治理实施方案等,以达到消除水体黑臭现象的目的,包括对黑臭水体排查识别、制定治理方案、进行工程实施、检测评估以及长效管理。

治理现状:取得积极进展,但部分城市整治进展滞后,存在水体返黑返臭等突出问题
截至2019年底,全国295个地级及以上城市(不含州、盟)共有黑臭水体2899个,消除数量2513个,消除比例86.7%。其中,36个重点城市(直辖市、省会城市、计划单列市)有黑臭水体1063个,消除数量1023个,消除比例96.2%;259个其他地级城市有黑臭水体1836个,消除数量1490个,消除比例81.2%。整体来看我国城市黑臭水体取得积极进展。

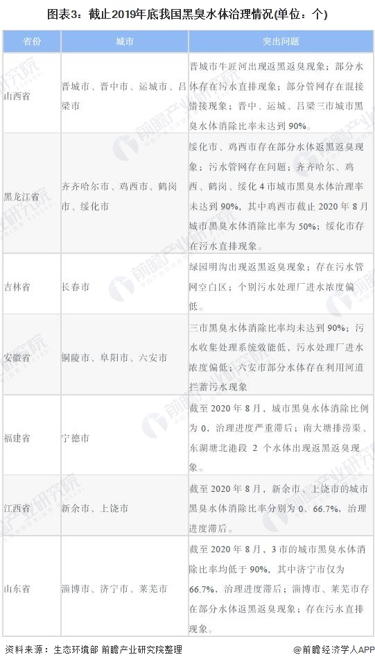
与此同时,仍有部分城市黑臭水体治理进度滞后。生态环境部最新发布的《关于2020年1-9月水环境目标任务完成情况的函》指出:山西、黑龙江、广东等15省(区)部分城市黑臭水体消除比例低于90%,治理进度滞后。现存治理突出问题主要有:消除比率不达标、水体返黑返臭、污水管网设计不合理、污水直排、污水处理收集系统效能低。具体情况如下:

部分城市黑臭水体治理仍有投资机会
步入2020年,进入到黑臭水体治理冲刺期。为了完成2020年碧水保卫战的目标,我国还有多个城市需进一步推进。根据前述生态环境部印发的《关于2020年1-9月水环境目标任务完成情况的函》中指出,江西、山东等15省(区)部分城市黑臭水体消除比例低于90%,治理进度滞后。因此,未来一段时间内江西、山东、湖北等省市仍有较大投资机会。城市黑臭水体治理领域的投资机会依然存在。
全国公共资源交易平台数据显示,2020年11月01日-11月24日,共15起社会资本中标黑臭水体治理项目,投资额总计8939.69万元,其中,包含6个黑臭水体整治项目。

未来行业需求依旧强劲,多集中于农村黑臭水体治理及黑臭水体运营维护领域
“既要还旧账,又不能欠新账。”尽管当前城市黑臭水体治理已经“初见成效”,但这只是黑臭水体治理的第一步,为完成“长制久清”这个终极目标,城市黑臭水体的运营管护市场也将有着无限想象空间,存在较大投资机会。
此外,考虑到县级市、县城、建制镇的黑臭水体整治需求尚未释放,并且根据2019年7月发布的《关于推进农村黑臭水体治理工作的指导意见》,要求在2035年前基本消灭农村黑臭水体,预计未来农村黑臭水体治理规模将逐渐增长。
由此我们认为,黑臭水体治理行业需求在未来15年内仍较强劲。